本网讯 近期,教育部下发了《教育部思想政治工作司关于公布2020年高校思想政治工作有关培育建设项目入选名单的通知》(教思政司函〔2020〕2号)文件,我院《当代大学生心理特点与教育》获批2020年《高校思想政治工作研究文库》项目。近日,中共安徽省委教育工委、安徽省教育厅下发了《关于公布2019年全省高校思想政治工作能力提升暨“三全育人”综合改革试点省建设奖补项目名单的通知》(皖教工委函〔2020〕34号)文件,经高校申报、专家组网评、专家组会评、评委会评审和公示,我院共有7个项目获得省级立项,在全省同层次高校中位居前列。
近年来,学院高度重视思想政治工作,将高校思想政治工作相关项目申报作为贯彻落实全国全省高校思想政治工作会议精神和推动“三全育人”综合改革试点工作的重要抓手。党委宣传部将思政项目申报管理列入部门年度工作要点,大力宣传、广泛动员、积极组织教师申报,并通过校内外专家评审指导、择优推荐,不断提高项目申报质量。
下一阶段,学院将加强项目跟踪管理,按照项目建设标准和管理办法,严格经费使用,扎实推进项目实施,及时总结推广典型经验和做法,进一步提升学院思想政治工作的针对性和实效性。(党委宣传部)

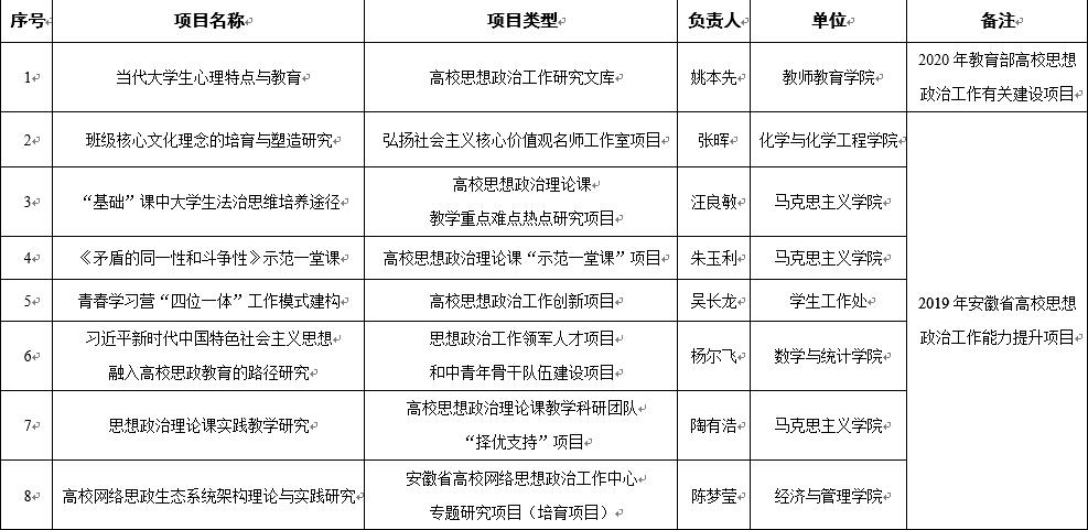
我院获批教育部和安徽省有关高校思想政治工作项目名单