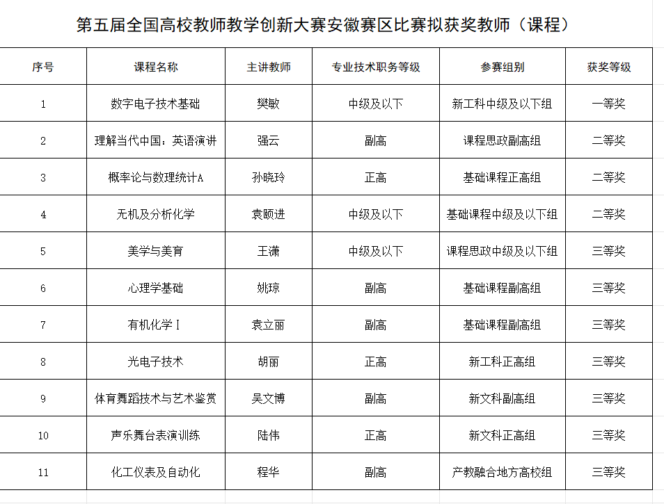
5月25日,由安徽省教育厅主办的第五届全国高校教师教学创新大赛安徽赛区现场赛决赛在安徽师范大学落下帷幕。我院荣获一等奖1项、二等奖3项、三等奖7项,其中电子信息与集成电路学院樊敏教师(团队)入围国赛。获奖质量和数量,均创学院历史新高,位列全省同类院校前列。

本届大赛仍以“推动教学创新 培养一流人才”为主题,深入推动高等教育教学改革,有效助力新工科、新医科、新农科、新文科建设,全面推进课程思政建设,推动产教融合走深走实,精心打造高校教师教学创新与交流的标杆。

大赛期间,樊敏老师主讲的《数字电子技术基础》是面向电子信息工程专业本科二年级学生开设的一门专业基础课,旨在培养懂数字逻辑原理、会全流程开发数字电子系统、德才兼备的电子工程师。

学院历来高度重视教师教学创新大赛工作,始终坚持教学中心地位,认真落实立德树人根本任务,多措并举推进教师教学能力提升,充分发挥大赛的示范引领作用,持续深化课堂教学改革,积极引导教师潜心教书育人,将教育教学改革成果落在每一位学生身上,切实提高人才自主培养质量。(教务处:方晓磊)